跳转至内容
深圳数领科技有限公司
基础设施智慧运维
深圳数领科技有限公司深圳数领科技有限公司
  • 首页
  • 产品
  • 服务
  • 解决方案
  • 案例
  • 联系我们
  • 关于我们
  • 首页
  • 产品
  • 服务
  • 解决方案
  • 案例
  • 联系我们
  • 关于我们

按日归档:2016年1月10日

您在这里:
  1. 首页
  2. 2016
  3. 1 月
  4. 10

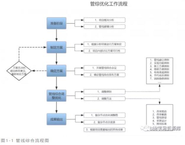
BIM应用的核心部分——管综优化

资讯bestway2016年1月10日

今天为大家介绍机电安装工程BIM应用的核心部分——管综优化。管综优化的具体工作流程是怎样的?管综优化前需要做的…

咨询热线
400-990-9223

7*24h 全天候用户支持:

153 2086 4419(袁先生)

180 1055 4547(詹女士)

客户支持
hi@abestway.cn

你有什么问题吗?
可以给我们发一封电子邮件,我们会尽快回复你。

© 深圳数领 2020 all rights reserved. 粤ICP备2023042395号-1
返回顶部